作者/橙子
出品/青眼
近日,知名测评博主“老爸评测”发布视频,曝光了10款“消字号”产品被检出违规添加禁用激素甚至兽药成分,其中8款为“儿童面霜”产品,引发社会广泛关注。1月16日,“这些儿童面霜千万别给宝宝用”的话题曾一度冲上微博热搜。
经青眼调查发现,在此次被老爸评测曝光的产品中,有8款未能查询到相关“消字号”备案信息,且涉事生产企业中有多家曾因多次违规受罚,堪称“惯犯”。事件曝光后,老爸评测方面在接受青眼独家采访时表示,“已将本次曝光的相关证据提交给相关部门,但暂时还未获得回复。”
值得一提的是,青眼以买家身份对某被曝光的“消字号”生产企业作进一步了解时,接线员明确表示可以生产宣称治疗湿疹等皮肤病的“消字号”产品,并区分“备案”与“不备案”两种类型:前者包装不得标注功效,后者则可包装标注功效宣传,但需“藏着卖”。
01
10款“消字号”产品涉非法添加
含8款“儿童膏霜”
“结果就用了两天,他(孩子)的湿疹就好了,这里面会不会有激素?”
1月16日,老爸评测在多平台发布视频称,去年6月初收到粉丝求助,其孩子使用了朋友推荐的“消字号”产品“婴蓓佳多肽抑菌膏”后,湿疹在两天内迅速转好,因此怀疑产品中违规添加激素。老爸评测随即购入同款产品,并用高分辨质谱仪按照常规63种禁用激素(出自《化妆品安全技术规范》2015版)进行筛查,但结果未检测出禁用激素或药物添加。
然而,老爸评测经反复比对检测数据后发现,该面霜样品的二级质谱信息与激素成分氯倍他索丙酸酯结构高度相似,最终确认面霜样品中含有氯倍他索丁酸酯。可由于该激素成分较新,多家实验室当时表示无法准确检测出其即是氯倍他索丁酸酯。
事情转机出现在2025年7月,中国食品药品检定研究院发布《化妆品中129种原料检测方法的征求意见稿》,将禁用激素名单从63种扩增至129种,氯倍他索丁酸酯也被纳入其中。基于此,老爸评测将该面霜样品送往三家实验室复检,结果均检出禁用激素氯倍他索丁酸酯,含量在200-400ppm之间。
同时,老爸评测还对另一款粉丝求助的“消字号”产品“麻哈婴乐霜(抑菌型)”进行检测,同样检出氯倍他索丁酸酯及抗真菌药物恩康唑。为查清问题产品范围,老爸评测还随机公证购买了8款“消字号”产品,包括6款“儿童面霜”和2款抑菌膏。
经第三方实验室检测,这8款受检产品全部涉及非法添加。其中7款检出禁用激素氯倍他索丙酸酯,以及恩康唑、咪康唑、特比萘芬等抗真菌药物;“领安蛲虫膏”中则与上述的“婴蓓佳多肽抑菌膏”与“麻哈婴乐霜(抑菌型)”两款产品一样,检测出添加了新激素氯倍他索丁酸酯。

▍截自“老爸评测”抖音账号
视频一经发布,便引发广泛关注,甚至“10款儿童面霜被爆违规添加”“这些儿童面霜千万别给宝宝用”话题曾一度登上新浪微博热搜。老爸评测在接受青眼独家采访时表示,“已将本次曝光的相关证据提交给相关部门,但暂时还未获得回复。”
青眼调查发现,这次检测出的新激素氯倍他索丁酸酯与国家药监局此前多次通报的禁用原料氯倍他索丙酸酯、氯倍他索乙酸酯在名称上高度相似,它们之间是否存在一定联系?
对此,“老爸评测”技术工程师秋阳表示:“它们都是强效糖皮质激素,核心都是‘氯倍他索’,只是化学结构上的酯基不同。出现冷门的‘丁酸酯’等,通常是非法商家为了躲避针对‘丙酸酯’的常规检测而耍的花招,但这已经被现在的129种激素筛查识破了。”
02
曝光产品里有8款无备案
事实上,上述成分在化妆品中均为禁用成分,而“消字号”产品同样明令禁止添加此类成分。
据国家卫生健康委员会修订的《消毒产品生产企业卫生规范(2009年版)》第三十条明确规定,消毒产品禁止使用抗生素、抗真菌药物、激素等物料(物料包括原料、辅料、包装材料等);同时,按国家卫生健康委员会出台的《消毒管理办法》第三十一条规定,消毒产品的标签(含说明书)和宣传内容必须真实,不得出现或暗示对疾病的治疗效果。
也就是说,“消字号”产品并非药品,仅具有除菌、抑菌功能,不具备治疗皮肤病的功效,也严禁添加任何违禁成分。
另据国家卫生健康委员会官网信息,按照消毒产品用途、使用对象的风险程度可将其分为三大类:
第一类是具有较高风险,需要严格管理以保证安全、有效的消毒产品,包括用于医疗器械的高水平消毒剂和消毒器械、灭菌剂和灭菌器械,皮肤黏膜消毒剂,生物指示物、灭菌效果化学指示物;
第二类是具有中度风险,需要加强管理以保证安全、有效的消毒产品,包括除第一类产品外的消毒剂、消毒器械、化学指示物,以及带有灭菌标识的灭菌物品包装物、抗(抑)菌制剂;
第三类是风险程度较低,实行常规管理可以保证安全、有效的除抗(抑)菌制剂外的卫生用品。
其中,第一类和第二类消毒产品在上市前必须完成卫生安全评价并备案。而市面上常见的“抑菌霜”“湿疹膏”等消字号产品,多数属于第二类消毒产品。
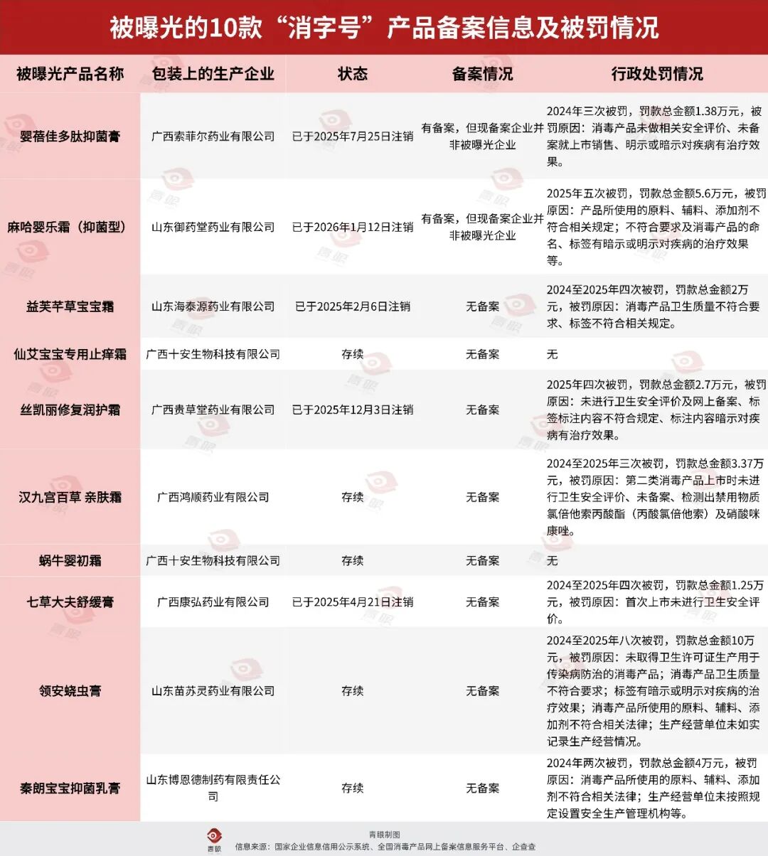
据老爸评测提供的10款产品的包装盒信息,青眼通过产品名称及品牌在全国消毒产品网上备案信息服务平台(下称“消毒产品网上备案平台”)进行检索,发现此次被曝光的10款“消字号”产品中,仅有两款产品(“婴蓓佳多肽抑菌膏”“麻哈婴乐霜(抑菌型)”)存在类似备案。然而,备案信息中的生产企业并非老爸评测所提供产品外包装上标注的生产企业。
具体而言,青眼在消毒产品网上备案平台以“婴蓓佳”为关键词进行搜索,发现一款名为“婴蓓佳®抑菌膏”的产品已于2025年8月12日完成备案,该产品的备案责任单位及标注生产企业均为“湖北省襄和达安生物技术有限公司”。而此次被检出含有禁用激素的产品,其包装名称为“婴蓓佳多肽抑菌膏”,与备案产品名称相比多出“多肽”二字,且包装标注的生产企业为“广西索菲尔药业有限公司”。

▍截自全国消毒产品网上备案信息服务平台
值得一提的是,甘肃省卫生健康委员会2024年10月曾在官网发布“四种抗(抑)菌制剂不合格”通知,其中批次为“20240101”的“婴蓓佳多肽抑菌膏”被检测出氯倍他索丙酸酯、硝酸咪康唑,通告显示,该产品全国总经销为江西海峰生物科技有限公司(下称“江西海峰生物”),生产厂家是广西桂肤灵药业有限公司。
而老爸评测购买的同款产品生产日期为2024年12月2日。也就是说,在被通报仅仅两个月后,“婴蓓佳多肽抑菌膏”便改为添加氯倍他索丁酸酯、更换生产厂商的方式,继续生产和销售。

▍截自甘肃省卫生健康委员会官网
与此同时,青眼以“麻哈”为关键词在前述备案平台进行搜索,发现一款名为“麻哈®婴乐霜™抑菌霜”的产品已于2025年9月8日完成备案,备案包装上的名称为“麻哈抑菌霜”,该产品责任单位为广西桂肤灵生物科技有限公司,生产企业为广西钦海药业有限公司。而本次被曝光产品,生产企业为“山东御药堂药业有限公司”,包装上的名称为“麻哈婴乐霜(抑菌型)”。

▍截自全国消毒产品网上备案信息服务平台
经青眼比对发现,此次被曝光的“婴蓓佳多肽抑菌膏”与“麻哈婴乐霜(抑菌型)”与已备案产品在外包装设计、颜色等方面基本一致,仅在产品名称上存在细微差异。
此外,青眼调查发现,拥有备案的“麻哈®婴乐霜™抑菌霜”的责任单位广西桂肤灵生物科技有限公司法人及大股东郑某,也是该备案产品生产企业广西钦海药业有限公司(下称:钦海药业)的法人及唯一持股股东,同时他也是2024年被甘肃省卫生健康委员会通报的“婴蓓佳多肽抑菌膏”产品生产企业广西桂肤灵药业有限公司八位股东之一,八位股东持股比例均为12.50%。
据此,青眼根据工商登记联系方式致电钦海药业公司进行求证。“被曝光的麻哈问题产品是其他厂家生产的。”该公司相关负责人回应表示,“我们公司去年9月才拿到麻哈‘消字号’产品备案,产品配方是我们自己的,但目前产品还没有上市,也还没有供货给客户”。
不过,钦海药业公司相关负责人也向青眼透露,“下单的客户在广州做婴童店,(麻哈)这个品牌对方做了很多年,做的比较大,可能委托了多个厂家生产产品。”
青眼进一步调查发现,据国家知识产权局官网信息,“婴蓓佳”的第五类商标(第五类商标主要包括药品、医用卫生制剂、营养食品、消毒剂等相关产品)所属公司正是此前被通报的江西海峰生物;而“麻哈”的第五类商标所属公司则为麻哈(广州)日用品有限公司(下称:麻哈日用品)法人及控股股东罗某。

▍截自国家知识产权局官网信息网
为进一步核实情况,青眼拨打了麻哈日用品公司官网披露的公开联系电话。针对麻哈“消字号”产品被检出激素一事,该接线员工表示对此事并不知情,并强调公司所有产品均具备安全检测报告。该员工还告诉青眼,“我们的产品主要通过私域渠道销售,并未授权任何线上销售,公司目前只销售‘妆字号’产品。”
03
多家生产企业系“惯犯”
与此同时,青眼还调查发现,本次被老爸评测曝光产品的背后多家生产企业系“惯犯”。
根据国家企业信用信息公示系统与企查查公开信息,在9家涉事生产企业中,广西贵草堂药业有限公司(下称“广西贵草堂”)、山东御药堂药业有限公司(下称“山东御药堂”)、山东海泰源药业有限公司、广西索菲尔药业有限公司、广西康弘药业有限公司这5家企业目前状态为“已注销”。
另外,9家企业里,除“蜗牛婴初霜”与“仙艾宝宝专用止痒霜”的生产企业广西十安生物科技有限公司无过往行政处罚记录外,另外8家均因消毒产品不符合规范曾被当地卫生健康委员会处罚,可谓是“惯犯”。

其中,受罚次数最多且累计罚款金额最高的,是“领安蛲虫膏”背后的生产企业——山东苗苏灵药业有限公司(下称“山东苗苏灵药业”)。青眼统计发现,2024年至2025年间,该公司累计被处罚8次,罚款总额达10万元。单笔最高罚款为4.5万元,发生在去年11月,处罚事由是“未取得卫生许可证生产用于传染病防治的消毒产品”,由菏泽市定陶区卫生健康局作出。
此外,该公司还曾因“消毒产品卫生质量不符合要求”“产品标签明示或暗示对疾病的治疗效果”“消毒产品所使用的原料、辅料、添加剂不符合相关法律法规”等多项违规行为,多次受到同一部门的行政处罚。
青眼根据工商登记的电话联系该公司,接听者表示自己并非该企业员工,仅曾为其提供过企业注册代办服务。该人士还透露:“2025年8月左右,这家公司的卫生许可证已被吊销,老板也已经不做了,公司目前正在走注销流程。”
同时,青眼梳理上述行政处罚记录发现,涉事企业受罚原因主要集中在四大类:违规添加、未完成安全评价及备案、标签不合格、产品质量不合格。其中标签不合格问题最为突出,累计出现5次,涉及“标签明示或暗示疾病治疗效果”“标签内容不符合规范”等多种情形。
而违规添加与未完成安全评价及备案两类问题也较为普遍,合计出现4次,成为企业频踩红线的另一重要原因。
这些处罚情况也进一步揭示了,部分“消字号”产品在生产、备案及宣传环节长期存在乱象,尤其是通过标签“打擦边球”、暗示或明示治疗效果的现象较为普遍。
04
“消字号”乱象治理仍任重道远
事实上,“消字号”产品市场乱象由来已久。2021年轰动一时的“大头娃娃”事件,根源便是“消字号”产品违规添加激素。根据国家相关规定,“消字号”产品仅具备消毒、抑菌功能,不具备任何治疗功效。然而,市面上大量“消字号”产品却通过宣称“治疗湿疹”“祛痘”等,长期游走在灰色地带。
此前,已有业内人士告诉青眼,由于“消字号”产品成分无需全部公开标注,部分“面霜、化妆品”确实存在暗中添加激素的可能。青眼往期相关文章评论区中,也有读者直言:“‘消字号’产品被当作护肤品使用是一大隐患”“‘消字号’面膜也该被彻底整顿”。
另外,有化妆品工程师向青眼透露:“曾受邀参观一家做‘消字号’婴童产品的公司,印象最深的就是我们(化妆品)配方里不能加的一些原料,他们‘消字号’产品的配方里是可以添加的。”
同时,他还向青眼展示了一款“消字号”儿童牙膏产品,并表示,从配方来看这只是一款普通产品。“明明就是一个普通的儿童牙膏,一旦有了‘消字号’或者‘械字号’加持,销售价格立马比普通产品高出好几倍。”
那么,“消字号”产品违规添加的门槛究竟有多低?为此,青眼以买家身份对某被曝光的“消字号”生产企业作进一步了解。
当青眼询问能否生产可治疗湿疹或褪红的“消字号”产品时,对方并未直接回答,而是先询问青眼的销售渠道是线上还是线下。在得知为线下渠道后,对方随即表示:“湿疹这类治疗皮肤病的产品,我们是可以做的。”
而被问及能否提供产品配方时,对方回应称“他们可以提供配方,也可按照提供的配方生产”。
然而,在青眼表示希望做“可以备案”的产品时,对方称其可以生产,但也明确表示:“如果你要做能备案的产品的话,那文字表达上就不能违规,不能有带功效性的(文字),盒子上面是不能提功效的,标识标签必须做到正规。”
他进一步解释,若要在包装上标注功效,就只能做不备案的产品,并提醒这类产品“只能藏着卖”,同时直言:“备案是政府审批的,带功效的产品备案是没法通过的。”
当询问是否能帮忙进行产品备案以及报价情况时,对方向青眼表示,他们可以帮忙备案,若需备案则要额外支付备案费。“加急的是一万二,差不多一个月左右可以做出来,不加急的也就是普通的是八千,时间看具体审核情况,三五个月也不一定。”
值得一提的是,近年来相关部门已加大对“消字号”产品乱象的监管力度。譬如,2023年国家疾控局曾联合多部门开展抗(抑)菌制剂专项整治行动,严厉打击非法添加与虚假宣传等乱象,取得显著成效。截至当年12月底,全国共检查相关生产企业5370家、电商平台及网店170家、实体经营单位5.6万家,抽查产品18万个,下达监督意见书9586份,立案2098起,罚款总额超1500万元,吊销或注销生产企业许可证173家。
2025年4月修订通过的《中华人民共和国传染病防治法》(第二次修订)进一步强化监管力度,且该法规自2025年9月1日起施行。该法规里明确规定:生产、销售应当备案而未备案的消毒剂、消毒器械以及抗(抑)菌剂等行为,将面临警告、通报批评、没收违法所得、十万元以下罚款等处罚;情节严重的,可吊销许可证,并对相关责任人员给予处分乃至暂停或吊销执业资格。

▍截自《中华人民共和国传染病防治法》
不过,目前来看,“消字号”产品市场乱象的治理仍任重道远,需要持续强化全链条监管,让“消字号”真正回归“消毒”本位。
24小时热榜
热门视频
